| Nature
of Mathematical modelling MAS 864 |
final projectpage | |
| Axel Kilian | ||
| week one - bouncing ball | ||
|
Bouncing
ball in java |
![]() |
|
| bouncing
ball as postscript The balls path is drawn as a postscript path and saved as an eps file. The starting position and speeds can be |
||
| chapter 6 - ordinary differential equations | ||
| runge kutta applet - varying stepsize | ||
| applet source code | ||
![]() |
![]() |
![]() |
| chapter 9 -cellular automata and lattice gas | ||
| HPP - square lattice cellular automata | FHP - hexagon lattice grid cellular automata | earlier sketches of unfinished hex grid CA |
| without random seeding | without random seeding | box1 box starting condition only |
| with random seeding of surrounding area | with random seeding of surrounding area | box2 box + random |
| source code | source code | box3 mouse seeding |
| box4 - hexagonal grid distorted into aligned shape and centered starting box - mouse seeding fluid.java | ||
![]() |
![]() |
![]() |
![]() |
![]() |
|
| Random | ||
| 10 random trajectory using LSFR random number generator with order 32 (takes about 20 sec to generate the 10000 points - sorry very slow implementation of LSFR) | ||
![]() |
||
![]() |
||
| function fitting | ||
| results as text file | error in a
and b depending on sig^2 n,i/sig^2gr = sum j (V^2 i,j/w^2 j) |
|
| x = ran1(&idum) | ||
| y = 2+3x+gaussrand | 2.179988
+- 0.101654 2.650558 +- 0.174769 Chi-squared 99.425986 |
|
| gaussrand = gasdev(&idum)*SPREAD | ||
| (b) 100 independent data sets | ||
| (c) bootstrapping | ||
| inverse wavelet transform | ||
| the applet calculating the inverse wavelet transform of vector 2^12 with 1 at 5 and 30 (memory intensive - might run out of memory) | The source code in java | |
| all 12 steps static drawn into same graph | ||
| animated applet - showing the 12 steps leading up to the result | ||
| screenshot of vector of 2^12 length | ||
|
|
||
| and screenshot with the x vector at eac of the 12 steps (on the far left is the starting condition with5 at 1and 30 at 1 | ||
![]() |
||
| simplex search | ||
| Applet showing the search | ||
| source
code for simplex code of function f(x,y) = 0.2(x^2+y^2)-2 *exp(-(x^2)+y^2)) - exp(-(x^2+(y+4)^2))/2) |
||
![]() |
||
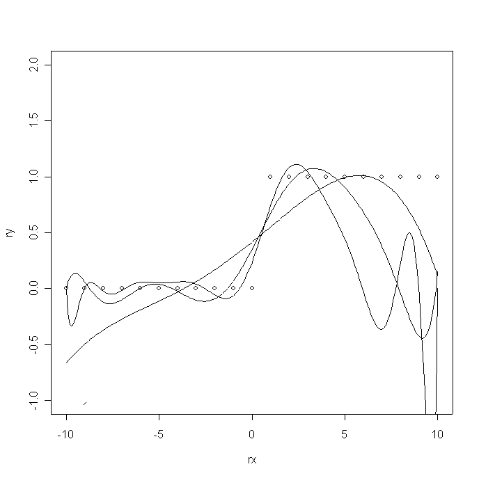
| polynomial fitting | ||
| polynomial fitting of order 5,10 and 15- source code for polyfunc - function written in "R" used to find coefficients - fit is not correct | ||
![]() |
order 5 coefficients [1,] 0.4153837165 [2,] 0.1341669391 [3,] 0.0036503410 [4,] -0.0009534706 [5,] -0.0001057958 order 10 coefficients [1,] 3.505278e-01 [2,] 3.216823e-01 [3,] 2.130687e-02 [4,] -1.792592e-02 [5,] -8.046099e-04 [6,] 4.715427e-04 [7,] 5.854754e-06 [8,] -5.914938e-06 [9,] -2.132643e-09 [10,] 2.678003e-08 order15 coefficients [1,] 2.356892e-01 [2,] 4.519468e-01 [3,] 1.179799e-01 [4,] -5.303195e-02 [5,] -1.512227e-02 [6,] 3.209537e-03 [7,] 8.446648e-04 [8,] -1.094209e-04 [9,] -2.568237e-05 [10,] 1.978109e-06 [11,] 4.228687e-07 [12,] -1.744958e-08 [13,] -3.487685e-09 [14,] 5.886214e-11 [15,] 1.121760e-11 |
|
| Control Theory | ||
|
Inverted
pendulum |
||
![]() |
||
| final project | ||
| OpenFEM site
- www.openfem.net cached version as site was down recently |
||
| Project description | ||
|
The modeling
of form rarely takes into account structural performance of the elements
that are being modeled. The proposal is to study how optimization and
structural analysis can be used to influence form making in design process. |
![]() |
![]() |
| Examples of formfinding through computational models | ||
| Genetic Algorithm based approach to finding developable strips on arbitrary NURBS surfaces (final project 6.836 spring 2002) | hanging chain
model java applet |
|
![]() |
![]() |
|